深圳市政务服务和数据管理局关于2025年语料券专项资金拟开放数据集的公示
来源:深圳市政务服务和数据管理局 浏览量:2030
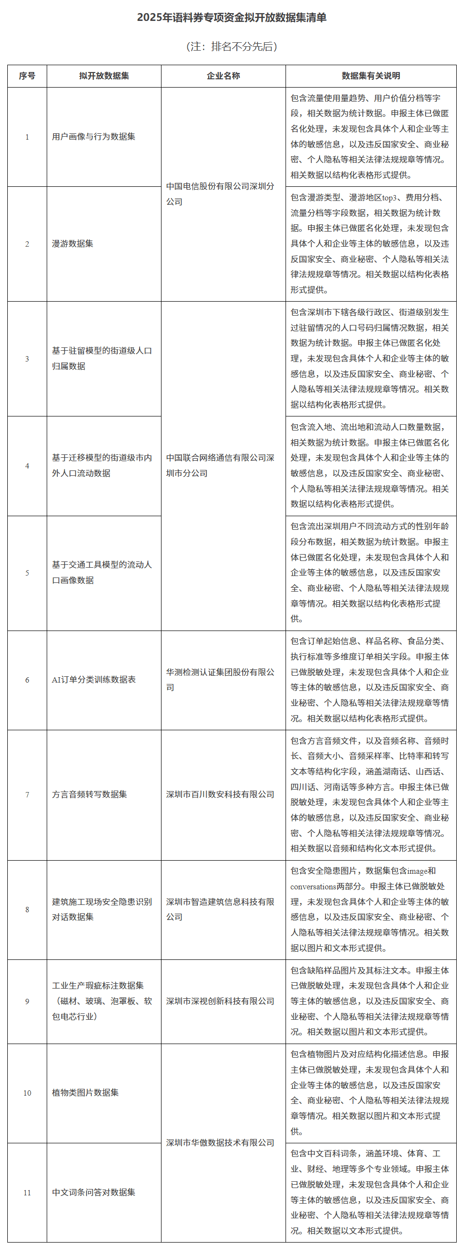
根据《深圳市打造人工智能先锋城市的若干措施》(深工信规〔2024〕13号)、《深圳市人工智能语料券专项资金操作规程》(深政数规〔2025〕1号),经组织申报、受理和合规确认等审核核准环节,拟确定中国电信股份有限公司深圳分公司、中国联合网络通信有限公司深圳市分公司、华测检测认证集团股份有限公司、深圳市百川数安科技有限公司、深圳市智造建筑信息科技有限公司、深圳市深视创新科技有限公司、深圳市华傲数据技术有限公司等7家企业的11个数据集在深圳市政府数据开放平台(https://opendata.sz.gov.cn/)中的“人工智能语料数据开放专题”页面进行上架开放,在此予以公示。相关数据集公示无异议后将在深圳市政府数据开放平台开放,各相关企业奖励金额以最终综合评定结果为准。

公示期:2026年1月28日至2026年2月3日(共5个工作日)。如对公示内容有异议,请于公示期内以书面形式向我局反映意见。以个人名义反映情况的,请提供真实姓名、联系方式和反映事项证明材料等;以单位名义反映情况的,请提供真实单位名称(加盖公章)、联系人、联系方式和反映事项证明材料等。
联系电话:0755-88127457
联系邮箱:szsrgznylq@sz.gov.cn
深圳市政务服务和数据管理局
2026年1月27日



